ホーム > 観光・名産 > 観光・レジャー > 観光・名所 > 水源地域の活性化等に向けた取組について > 「水源地域訪問交流事業」参加希望募集
初期公開日:2026年4月1日更新日:2026年4月3日
ここから本文です。
「水源地域」へ訪問し参加する体験・交流プログラムへの募集案内ページです。
参加をご希望の学校・団体は、まずこちらをご覧ください。
プログラム一覧を確認の上、希望するプログラムに申し込んでください。
神奈川県内の小学校、中学校、義務教育学校、中等教育学校(前期課程に限る)、特別支援学校、放課後児童クラブや子ども会等子どもの活動支援を行う民間団体等
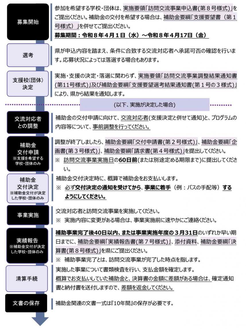
本事業への参加は、補助金の支援を受けない場合でもご参加いただけますが、参加を支援するため、移動に係る交通費の補助も行います。
補助金の支援については以下を御確認ください。
1 学年又は学級単位で、実施されるものであること
2 学習指導要領に定められた授業の一環として位置づけられていること
3 交流対応者※との間で実施されるものであること
1 学年、学級、部活動、団体いずれかの単位で実施するものであること
2 水源環境の保全や水資源の重要性の理解促進の機会と認められるものであること
3 交流対応者※との間で実施されるものであること
※ 交流対応者とは、小中学生が「水源地域」を訪問して参加する水源環境の保全や水資源の重要性に関する体験・交流プログラムを事前に登録した個人・団体をいいます。
児童・生徒及び引率者の移動に係る交通費
一律 100,000円(上限額)
「募集のご案内」を御確認の上、以下ファイルに必要事項を記入のうえ御提出ください。
※市町村立の学校は、市町村教育委員会を経由して御提出ください。
県内の小中学生が水源地域を訪問して参加する、「水源環境の保全」や「水循環」の視点を踏まえた体験・交流プログラムを県からの委託により実施します。


神奈川県政策局政策部 土地水資源対策課 水源地域対策グループ
住所:〒231-8588 横浜市中区日本大通1
電話:045-210-3124(直通)
FAX:045-210-8820
メールアドレス:政策局政策部土地水資源対策課へのお問い合わせフォームよりお問合せください。
このページの所管所属は政策局 政策部土地水資源対策課です。