更新日:2025年8月29日
ここから本文です。
養育費確保に向けた神奈川県の取組み・支援についてご案内します。
養育費とは、一般的には、子どもが経済的・社会的に自立するまでに要する費用を意味し、衣食住に必要な経費、教育費、医療費などがこれに当たります。
離婚によって親権者でなくなった親であっても、子どもの親であることに変わりはありませんので、親として養育費の支払義務を負います。
改正された民事執行法が令和2年4月に施行され、離婚時に一定の条件を満たす公正証書を作成することにより、養育費の不払いが生じた場合、相手方の預金や勤務先等の情報を取得することが可能となり、養育費の確保がしやすくなりました。
離婚後に金銭面で子どもに不自由な思いをさせないためにも、後日養育費にかかる取り決めの有無や内容について争うことがないように、口約束ではなく、書面、できれば公正証書を作成しましょう。
公正証書の作成については、お近くの公証役場にご相談ください。
令和6年5月、民法等の一部を改正する法律が成立しました。この法律は、父母の離婚等に直面する子の利益を確保するため、子の養育に関する父母の責務を明確化するとともに、親権・監護、養育費、親子交流、養子縁組、財産分与等に関する民法等の規定を見直すものです。
この法律は、一部の規定を除き、公布の日から起算して2年を超えない範囲内(※令和8年5月まで)において政令で定める日に施行されます。
養育費の支払確保に向けた見直しのポイントは以下のとおりです。
・養育費の取決めに基づく民事執行手続が容易になり、取決めの実効性が向上します。
・法定養育費の請求権が新設されます。
・養育費に関する裁判手続の利便性が向上します。
子どもの養育に関する合意書作成の手引きとQ&A(法務省作成パンフレット)(PDF:5,601KB)
父母の離婚後の子の養育に関するルールが改正されました(法務省作成パンフレット)(PDF:1,773KB)
ひとり親家庭や離婚前の方の養育費の取り決め、受取額の決定や変更、必要な手続きなどについて相談をお受けしています。
内容により専門相談が必要な場合には、面接による予約制での相談にも応じています。(元調停委員が対応します)
相談窓口:神奈川県母子家庭等就業・自立支援センター(別ウィンドウで開きます)
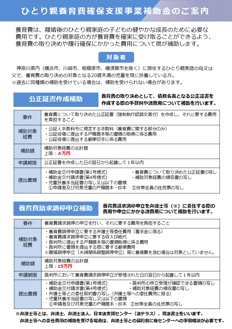
ひとり親家庭の方が養育費を確実に受け取ることができるよう、養育費の取り決めや履行確保にかかった費用について補助します。
神奈川県内(横浜市、川崎市、相模原市、横須賀市を除く)に居住するひとり親家庭の母又は父で、養育費の取り決めの対象となる児童を現に扶養している方。
養育費の取り決めとして、債務名義となる公正証書を作成する際の手数料、書類取得費用等について補助を行います。
(補助上限4万円)
養育費請求調停申立を弁護士等に委任する際の費用や申立にかかる諸費用について補助を行います。
(補助上限15万円)
未払い養育費の強制執行申立を弁護士等に委任する際の費用や申立にかかる諸費用について補助を行います。
(補助上限15万円)
養育費の未払いに備え、保証会社と養育費保証契約を結ぶ際に支払う保証料について補助を行います。
(補助上限5万円)
各種補助の詳細については、案内チラシ(PDF:629KB)によりご確認ください。

相談・申請窓口:神奈川県母子家庭等就業・自立支援センター(別ウィンドウで開きます)

関連リンク
このページの所管所属は福祉子どもみらい局 子どもみらい部子ども家庭課です。